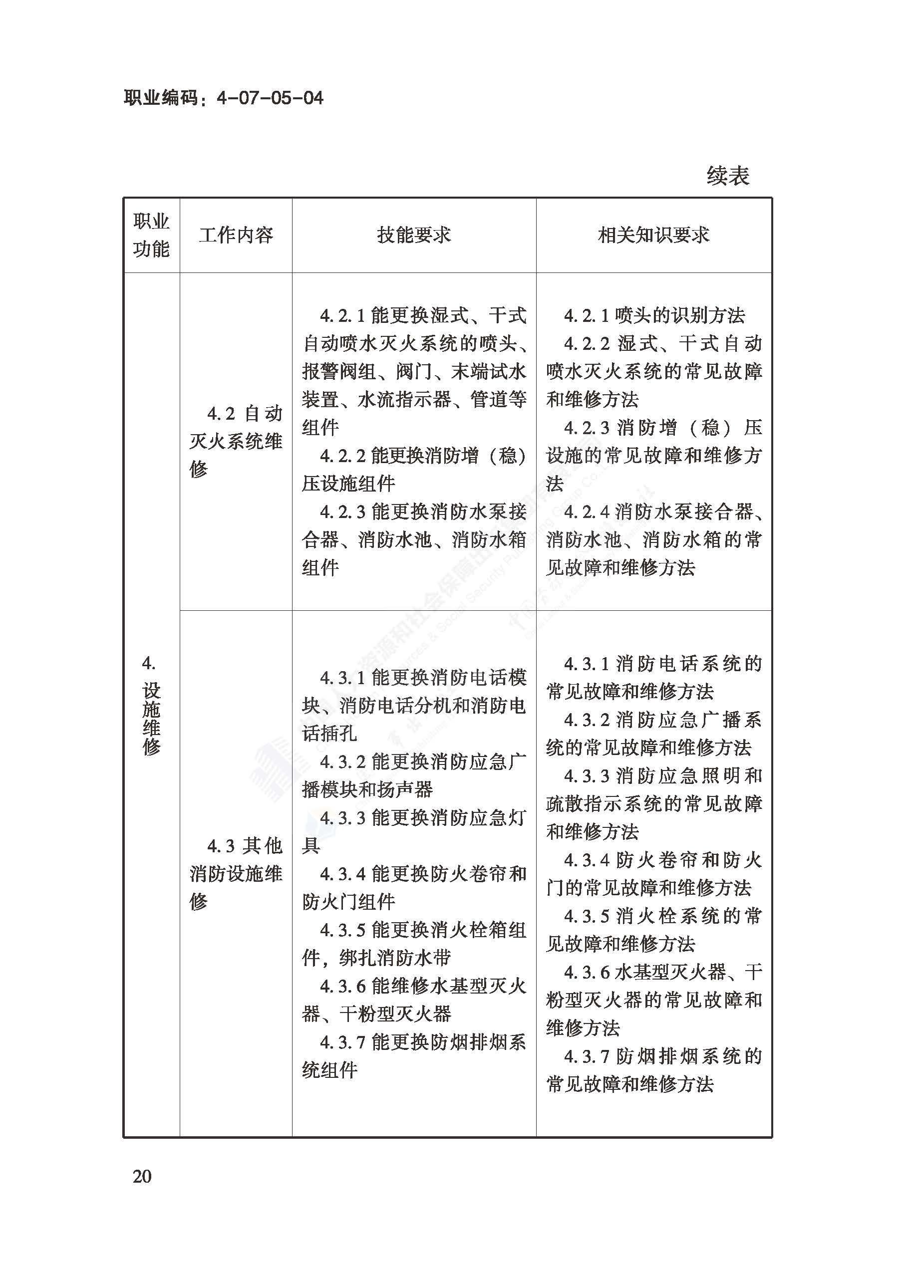
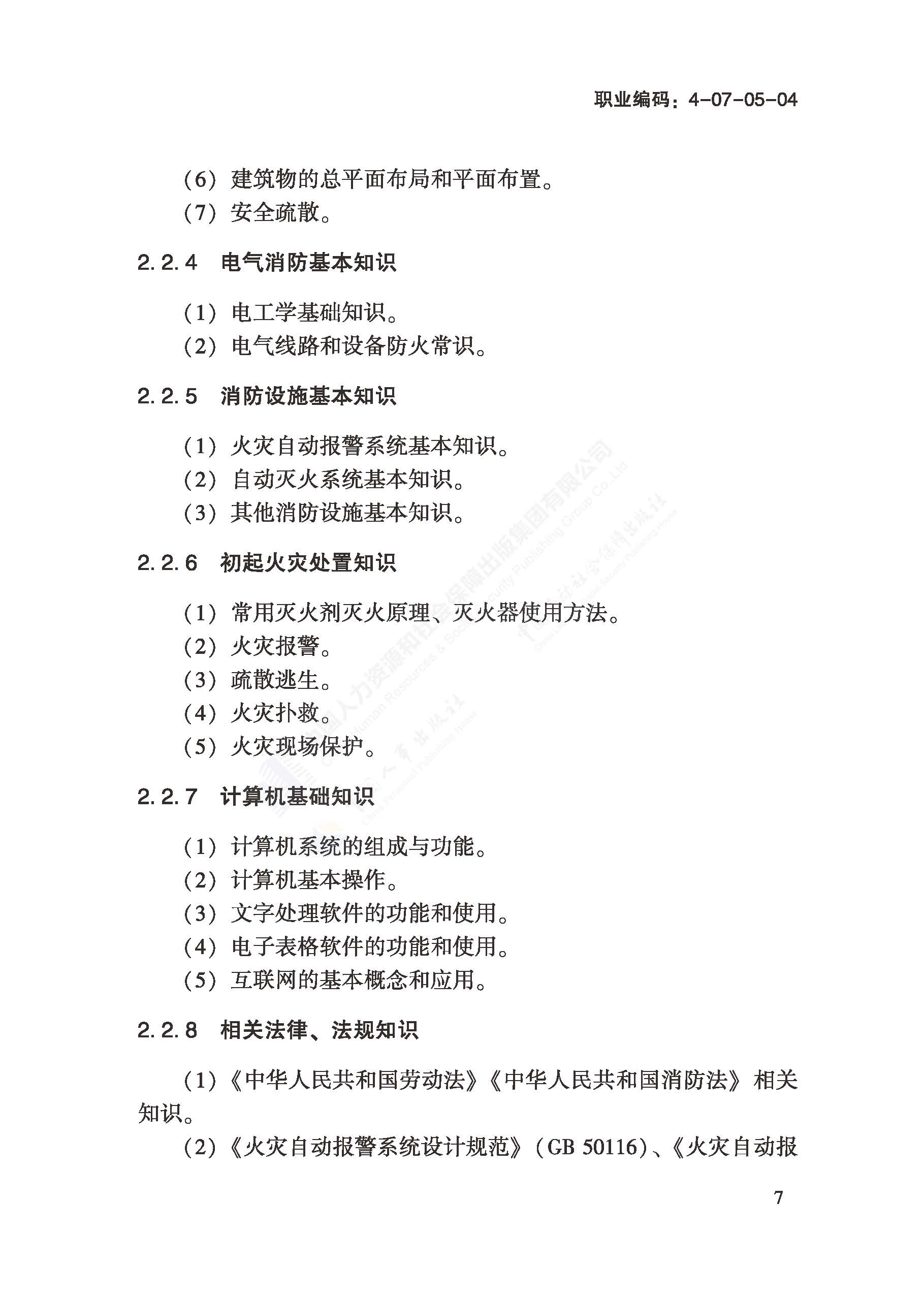
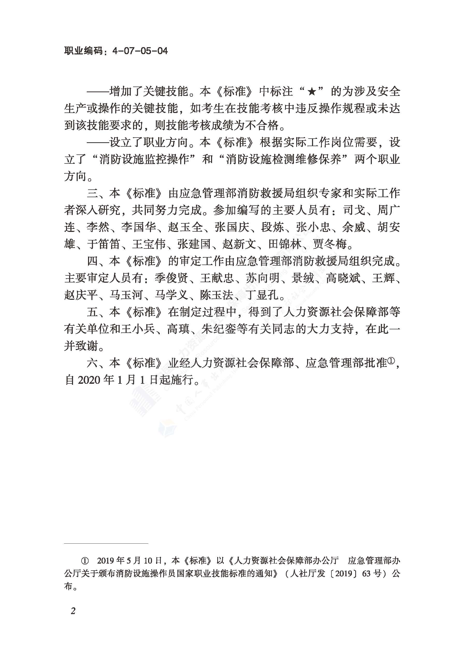
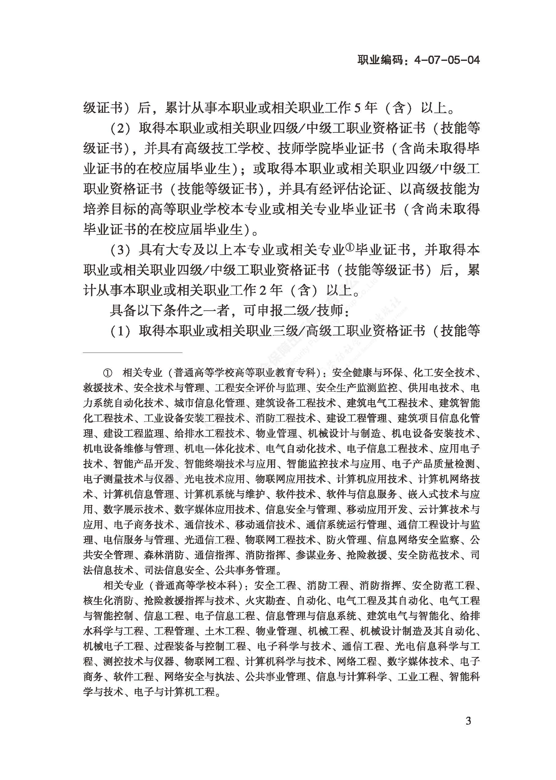
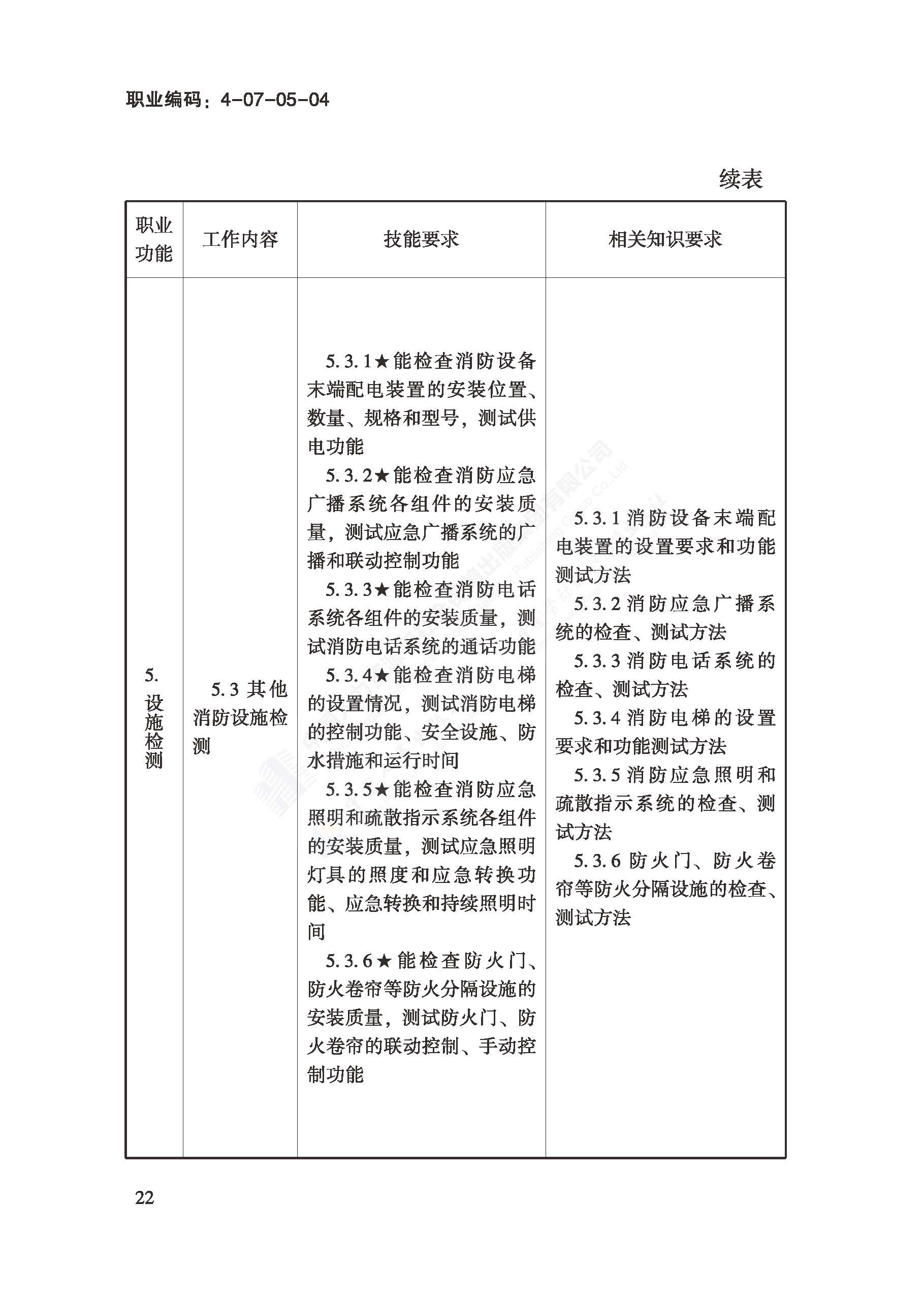
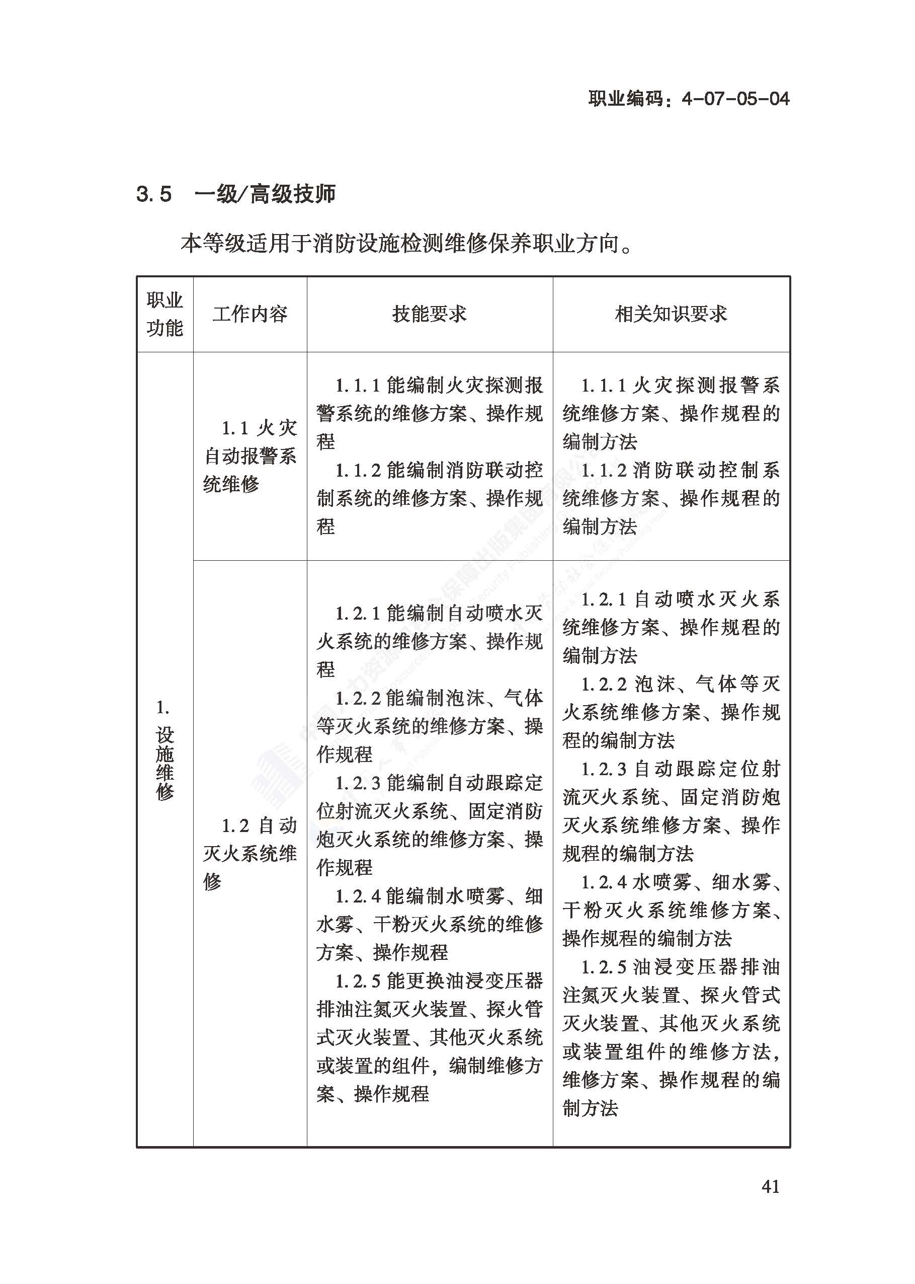
国家职业技能标准《消防设施操作员》2019年版
- 2019-07-12 16:45:00
- 广东省安卓消防职业培训学院 翻译
- 23421
文章分类
联系我们
| 联系人: | 安卓消防学院 |
|---|---|
| 电话: | 020-2984-8819 |
| 传真: | 020-2984-8819 |
| Email: | anzhuoxpfx@163.com |
| 微博: | anzhuoxfpx |
| 网址: | www.anzhuoxfpx.com/ |
| 地址: | 广州市天河区高科路37号国家大学科技园B栋1-2楼 |


















































