应急管理部印发《消防技术服务机构从业条件》
- 2019-09-09 16:15:00
- 广东省安卓消防职业培训学院 翻译
- 10556
2019年8月29日,应急管理部印发了《消防技术服务机构从业条件》的通知,要求认真组织开展学习宣贯工作,加强对消防技术服务活动的监督管理,督促消防技术服务机构落实主体责任。
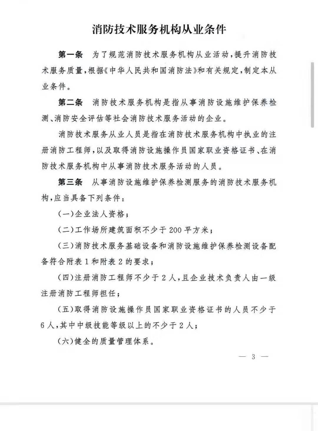
第一条
为了规范消防技术服务机构从业活动,提升消防技术服务质量,根据《中华人民共和国消防法》和有关规定,制定本从业条件。
第二条
消防技术服务机构是指从事消防设施维护保养检测、消防安全评估等社会消防技术服务活动的企业。消防技术服务从业人员是指在消防技术服务机构中执业的 注册消防工程师,以及取得 消防设施操作员国家职业资格证书、在消防技术服务机构中从事消防技术服务活动的人员。
第三条
从事消防设施维护保养检测服务的消防技术服务机构, 应当具备下列条件:(一)企业法人资格;(二)工作场所建筑面积不少于 200平方米;(三)消防技术服务基础设备和消防设施维护保养检测设备配备符合附表1和附表2的要求;(四)注册消防工程师不少于2人,且企业技术负责人由一级注册消防工程师担任;(五)取得消防设施操作员国家职业资格证书的人员不少于6人,其中中级技能等级以上的不少于2人;(六)健全的质量管理体系。
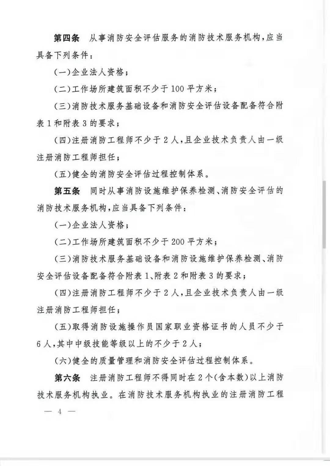
第四条
从事消防安全评估服务的消防技术服务机构, 应当具备下列条件:(一)企业法人资格;(二)工作场所建筑面积不少于 100平方米;(三)消防技术服务基础设备和消防安全评估设备配备符合附表1和附表3的要求;(四)注册消防工程师不少于2人,且企业技术负责人由一级注册消防工程师担任;(五)健全的消防安全评估过程控制体系。
第五条
同时从事消防设施维护保养检测、消防安全评估的消防技术服务机构 ,应当具备下列条件:(一)企业法人资格;(二)工作场所建筑面积不少于 200平方米;(三)消防技术服务基础设备和消防设施维护保养检测、消防安全评估设备配备符合附表1、附表2和附表3的要求;(四)注册消防工程师不少于2人,且企业技术负责人由一级注册消防工程师担任;(五)取得消防设施操作员国家职业资格证书的人员不少于6人,其中中级技能等级以上的不少于2人;(六)健全的质量管理和消防安全评估过程控制体系。
( 根据国家职业技能标准《消防设施操作员》的要求,2020年1月1日起,持初级证书的人员可监控、操作不具备联动控制功能的区域火灾自动报警系统及其他消防设施; 监控、操作设有联动控制设备的消防控制室和从事消防设施检测维修保养的人员,应持中级及以上等级证书。 )
第六条
注册消防工程师不得同时在 2个(含本数)以上消防技术服务机构执业。在消防技术服务机构执业的注册消防工程师,不得在其他机关、团体、企业、事业单位兼职。
第七条
消防技术服务机构承接业务,应当明确项目负责人。项目负责人应当由注册消防工程师担任。
第八条
消防技术服务机构应当将机构和从业人员的基本信息,以及消防技术服务项目情况录入社会消防技术服务信息系统。
| 联系人: | 安卓消防学院 |
|---|---|
| 电话: | 020-2984-8819 |
| 传真: | 020-2984-8819 |
| Email: | anzhuoxpfx@163.com |
| 微博: | anzhuoxfpx |
| 网址: | www.anzhuoxfpx.com/ |
| 地址: | 广州市天河区高科路37号国家大学科技园B栋1-2楼 |
















