山东:2020年一级注册消防工程师考试时间确定,在16市设置考区!
- 2020-06-17 14:33:00
- 广东省安卓消防职业培训学院 原创
- 9346
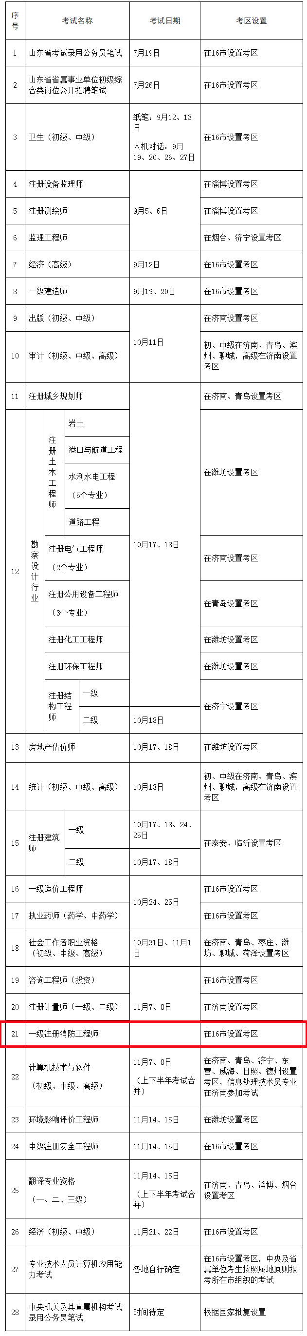
6月16日,山东省人力资源和社会保障厅发布《印发山东省2020年度人事考试计划的通知 》,通知中明确了 各项考试时间和考取设置安排,其中 一级 注册消防工程师考试将于11月7、8日进行,并 在16个市设置考区 。
2020 年度山东省人事考试计划及考区安排表
注:
2020
年如国家仍有需要我省组织实施的考试项目,待接到国家正式通知后,再进行安排部署。
文章分类
联系我们
| 联系人: | 安卓消防学院 |
|---|---|
| 电话: | 020-2984-8819 |
| 传真: | 020-2984-8819 |
| Email: | anzhuoxpfx@163.com |
| 微博: | anzhuoxfpx |
| 网址: | www.anzhuoxfpx.com/ |
| 地址: | 广州市天河区高科路37号国家大学科技园B栋1-2楼 |






